8月27日,国家卫健委发布《国家二级公立医院绩效监测操作手册(2025版)》(以下简称《新版手册》),旨在持续提升二级公立医院绩效监测工作的科学化、规范化与精细化水平。手册依据《关于加强二级公立医院绩效考核工作的通知》要求,结合最新政策文件及临床实际工作需求,在2024版基础上进行了系统性修订与完善。在指标医疗收入增幅、次均费用增幅和次均药品费用增幅3个指标的延伸指标中追加剔除纳入创新药应用指导目录中药品收入。将最新规范性文件作为指标统计依据,如加入《国务院办公厅关于印发〈深化医药卫生体制改革2024年重点工作任务〉的通知》(国办发〔2024〕29号)、《关于进一步推进医疗机构检查检 验结果互认的指导意见》(国卫医政发〔2024〕37号)等文件。涉及国家组织药品集中采购中标药品金额占比、省级室间质评临床检验项目参加率与合格率、人员经费占比、万元收入能耗占比、麻醉儿科重症病理中医医师占比共5个指标。
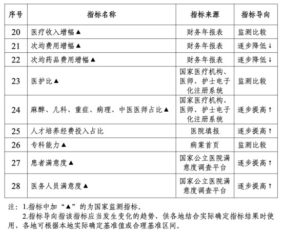
根据专家意见和政策要求更新脚注、指标意义及指标说明,涉及:出院患者手术占比(修订了指标意义)、手术患者并发症发生率(删除了延伸指标、修订了脚注、更新了指标意义文件)、低风险组病例死亡率(修订了指标说明)、医疗收入增幅(修订了指标说明和脚注)共4个指标。新版手册共保留28项定量绩效评价指标,其中21项为国家重点监测指标,内容涵盖医疗质量安全、运行效率与成本控制、财务稳健与可持续发展、患者服务满意度等四个维度。
以下为所有指标概览:
另外,为使相关数据具有可比性,实施动态监测,针对各省医疗服务价格调整、支付方式改革对监测指标产生较大影响的,需提供说明材料。除特殊说明外,此次监测的定量指标数据在既往基础上增加2024年度数据。
此次修订不仅体现了国家在推动医疗机构治理体系和治理能力现代化方面的战略考量,也为二级公立医院实现高质量发展提供了明确的方向与路径,助力医院更好地满足人民群众日益增长的健康需求。